Klimaatbericht

Weerballonnen in de tropen

28 mei 2019

Waarnemingen met weerballonnen bieden een gedetailleerd beeld van het weer in de bovenlucht. In Europa wordt er op veel plaatsen en vaak ook meerdere keren per dag een weerballon met radiosonde opgelaten. In de tropen is het aantal weerballonnen echter veel kleiner. Het KNMI heeft nu 20 jaar aan wekelijkse radiosondemetingen in Paramaribo in Suriname. Maar voor het vaststellen van klimaatverandering boven Suriname is dit nog niet genoeg.

Het KNMI doet metingen aan de bovenlucht boven Suriname ter vergelijking met eigen satellietwaarnemingen van onder andere de windsnelheid en de ozonlaag. Met radiosondes wordt de temperatuur gemeten, samen met de hoeveelheid waterdamp, wind en de hoeveelheid ozon. De radiosonde stuurt de meetgegevens direct door naar het ontvangststation. Sinds 1999 wordt er zo wekelijks een weerballon opgelaten door de collega’s van de Surinaamse Meteorologische Dienst in Paramaribo.

El Niño en La Niña

Hoewel 20 jaar misschien een lange tijd lijkt, is het voor onderzoek naar klimaatverandering vrij kort. Figuur 1 laat de ruwe temperatuurmetingen zien: er is van jaar-tot-jaar variabiliteit in de getoonde afwijkingen van de gemiddelde temperatuur. Een belangrijke oorzaak van tropische variabiliteit is het weerfenomeen El Niño en de tegenhanger La Niña. El Niño gaat samen met grootschalige tijdelijke veranderingen in de temperatuur van het zeewater in de Grote Oceaan. De effecten hiervan zijn wereldwijd waarneembaar. De gemeten temperaturen met de radiosonde zijn afhankelijk van het moment van de dag van oplaten van de weerballon. De hogere temperaturen in de laatste jaren blijken vooral te komen door het latere tijdstip van oplaten van de weerballon. Het tijdstip van oplaten wordt in Paramaribo in eerste instantie bepaald door de overkomsttijden van de satellieten waar de radiosondemetingen mee worden vergeleken.

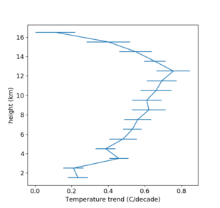
Opwarming op verschillende hoogtes

Terwijl de ruwe metingen in absolute zin moeilijk zijn te interpreteren, zijn de relatieve verschillen in opwarming op verschillende hoogtes wel interessant. Deze zijn iets minder afhankelijk van het tijdstip van de dag. Figuur 2 laat zien dat de gemeten temperatuur minstens twee keer zo snel toeneemt op 12 kilometer hoogte als in de onderste luchtlagen. Dit is consistent met de theorie en modellen. Opwarming nabij het oppervlak in de tropen leidt tot extra verdamping en dus meer neerslag. De condensatiewarmte komt op verschillende hoogtes vrij, hoe hoog precies is afhankelijk van de hoogtetoppen van de wolken. De extra condensatiewarmte leidt daarmee tot het versterkte temperatuursignaal ten opzichte van de opwarming aan de grond.

Tropische stormen en orkanen

De mate van opwarming op verschillende hoogte hangt daarmee samen met de intensiteit van tropische stormen en orkanen. Behalve de zeewatertemperatuur spelen ook veranderingen in de windsnelheid en windrichting in de bovenlucht een rol bij het ontstaan van tropische stormen en orkanen. De radiosondes laten deze windpatronen zien. Dus hoewel Paramaribo zelf buiten het Caribisch gebied ligt waarin tropische orkanen langskomen, helpt de kennis die we onder andere met de radiosondes van Paramaribo opdoen over de bovenlucht in de tropen hopelijk om op termijn de verwachtingen van orkanen en tropische stormen te verbeteren.

KNMI Klimaatbericht door Michiel van Weele en Ankie Piters

Afwijkingen van de 20-jaar maandgemiddelde temperaturen in de bovenlucht van Paramaribo. Rood is warmer dan normaal, blauw is kouder. In recente jaren worden de ballonnen iets later op de dag opgelaten dan daarvoor (meer rood als het warmer is).
Figuur 1. Afwijkingen van de 20-jaar maandgemiddelde temperaturen in de bovenlucht van Paramaribo. Rood is warmer dan normaal, blauw is kouder. In recente jaren worden de ballonnen iets later op de dag opgelaten dan daarvoor (meer rood als het warmer is).
Grafiek met veranderingen van de temperatuur boven Paramaribo. De bovenlucht op ~12 km hoogte warmt ongeveer twee keer zo snel op als de onderste luchtlagen.
Figuur 2. Veranderingen van de temperatuur boven Paramaribo. De bovenlucht op ~12 km hoogte warmt ongeveer twee keer zo snel op als de onderste luchtlagen.

Recente nieuws- en klimaatberichten

  1. Minder vlees en zuivel: wat doet dat met onze uitstoot?

    Onze consumptie van vlees en zuivel veroorzaakt broeikasgasuitstoot en draagt bij aan de huidige ...

    04 maart 2026 - Klimaatbericht
  2. De Noordzee warmt op, maar niet overal en niet in elk seizoen even snel

    Elk jaar is de Noordzee rond deze tijd het koudst. Maar tegenwoordig koelt het zeewater minder st...

    02 maart 2026 - Klimaatbericht
  3. Zachte winter met veel gladheid en sneeuw

    Met een gemiddelde temperatuur van 4,8 °C was de winter 2025-2026 zacht, ondanks de koude januari...

    27 februari 2026 - Nieuwsbericht
  4. Meer extreme regen, groter risico op overstromingen in Spanje en Portugal

    Sinds 16 januari troffen al negen stormen Spanje, Portugal en het noorden van Marokko. Wind en re...

    26 februari 2026 - Klimaatbericht
Toon alle nieuws- en klimaatberichten